Đại diện Viện KSND TP.HCM đánh giá 2 cựu lãnh đạo tại Trung tâm đăng kiểm 50-04V cùng chịu trách nhiệm chung tổng tiền đăng kiểm viên tại trung tâm nhận hối lộ là 6,3 tỉ đồng.

3 kiểm sát viên tham gia tố tụng tại tòa
ẢNH: THẢO NHÂN
Trong đó, 2 bị cáo bị xét xử sơ thẩm vắng mặt do bỏ trốn là Hoàng Tuấn Anh (phụ trách chuyền kiểm định số 2 từ năm 2021 – 2022), Đinh Đức Thuần (nhân viên quản lý Công ty TNHH TM-DV vận tải Ngọc Tuấn).
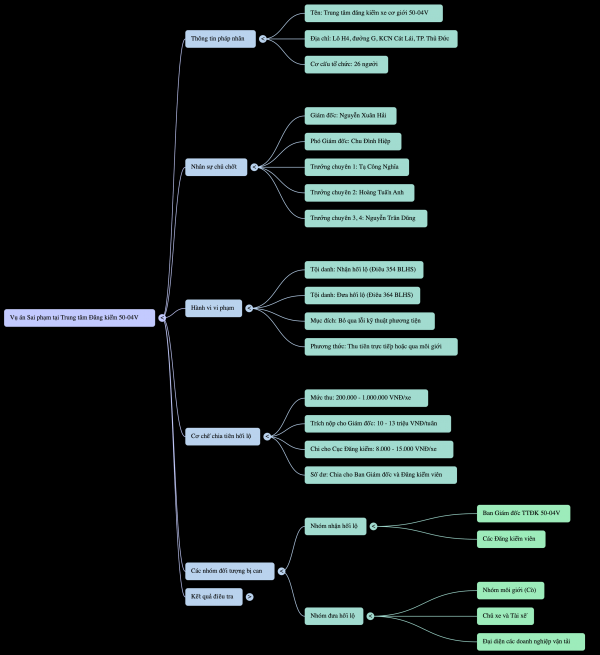
Cáo trạng cáo buộc các đăng kiểm viên tại TTĐK 50-04V cùng thống nhất với ban giám đốc trung tâm thực hiện chủ trương, trực tiếp nhận hối lộ của chủ các phương tiện để bỏ qua lỗi của xe khi đến đăng kiểm. Số tiền các đăng kiểm viên nhận mỗi xe là từ 200.000 đồng đến 1 triệu đồng.
Cạnh đó, mỗi tuần, mỗi chuyền kiểm định sẽ đưa cho bị cáo Nguyễn Xuân Hải (cựu Giám đốc TTĐK) từ 10 triệu đến 13 triệu đồng (tùy mỗi giai đoạn – PV) để bị cáo Hải ngoại giao.
Tổng số tiền các đăng kiểm viên nhận hối lộ là 6,3 tỉ đồng. Sau đó, cựu giám đốc trung tâm Nguyễn Xuân Hải và cựu phó giám đốc trung tâm Chu Đình Hiệp, mỗi người hưởng lợi 570 triệu đồng.

Sai phạm tại TTĐK 50-04V
ĐỒ HỌA: PHAN THƯƠNG
Cùng thống nhất chủ trương đưa nhận hối lộ
Theo Viện kiểm sát, bị cáo Hải là người đưa ra chủ trương cho đăng kiểm viên nhận hối lộ, bị cáo Hiệp thống nhất với giám đốc, nên 2 bị cáo cùng chịu trách nhiệm hình sự chung toàn bộ 6,3 tỉ đồng nhận hối lộ.
Từ đó, Viện kiểm sát đề nghị bị cáo Nguyễn Xuân Hải, Chu Đình Hiệp cùng từ 8 – 9 năm tù.
3 bị cáo là đăng kiểm viên bậc cao, trưởng chuyền, Viện kiểm sát đánh giá các bị cáo phải chịu trách nhiệm hình sự chung mà đăng kiểm viên trong chuyền nhận hối lộ.
Cụ thể, bị cáo Tạ Công Nghĩa (phụ trách chuyền số 1) phải chịu trách nhiệm hình sự chung về hành vi nhận hối lộ 2,005 tỉ đồng mà các đăng kiểm viên chuyền số 1 đã nhận, hưởng lợi 190 triệu đồng. Viện kiểm sát đề nghị Nghĩa từ 7 – 8 năm tù.
Bị cáo Hoàng Tuấn Anh (đang bị truy nã, phụ trách chuyền số 2) phải chịu trách nhiệm hình sự chung hành vi nhận hối số 2,48 tỉ đồng do các đăng kiểm viên chuyền 2 đã nhận, hưởng lợi 285 triệu đồng. Tuy nhiên, bị cáo này bỏ trốn, nên Viện kiểm sát đề nghị Tuấn Anh từ 15 – 16 năm tù.
Bị cáo Nguyễn Trần Dũng (phụ trách chuyền số 3, 4) phải chịu trách nhiệm hình sự chung hành vi nhận hối lộ 1,815 tỉ đồng do các đăng kiểm viên tại chuyền 3,4 đã nhận, hưởng lợi 95 triệu đồng. Viện kiểm sát đề nghị Dũng từ 7 – 8 năm tù.
59 bị cáo còn lại là đăng kiểm viên, cá nhân, tổ chức là doanh nghiệp vận tải đưa và nhận hối lộ, tùy số tiền đưa và nhận, Viện kiểm sát đề nghị từ 2 năm tù treo đến 10 năm tù.

Bị cáo Nguyễn Xuân Hải (hàng trên ngoài cùng, từ phải qua) và các bị cáo tại tòa
ẢNH: THẢO NHÂN
Nguồn: thanhnien.vn







